High-level programming through remote procedure calls (RPC) provides logical client-to-server communication for network application development -- without the need to program most of the interface to the underlying network. With RPC, the client makes a remote procedure call that sends requests to the server, which calls a dispatch routine, performs the requested service, and sends back a reply before the call returns to the client.
RPC does not require the caller to know about the underlying network. For example, a program can simply call rnusers (a C routine that returns the number of users on a remote machine) much like making a system call to malloc. You can make remote procedure calls from any language, and between different processes on the same machine.
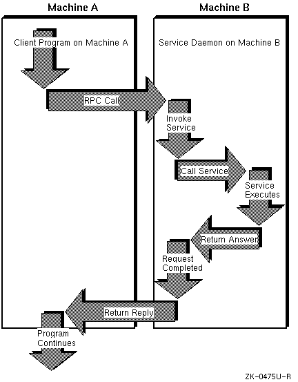
The remote procedure call model is similar to that of the local model, which works as follows:
The remote procedure call is similar, in that one thread of control logically winds through two processes -- that of the caller and that of the server:
On the server side, a process is dormant -- awaiting the arrival of a call message. When one arrives, the server process computes a reply that it then sends back to the requesting client. After this, the server process becomes dormant again. Figure 1-1 illustrates this basic form of network communication with the remote procedure call.

This figure shows a synchronous RPC call, in which only one of the two processes is active at a given time. The remote procedure call hides the details of the network transport. However, the RPC protocol does not restrict the concurrency model. For example, RPC calls may be asynchronous so that the client can do another task while waiting for the reply from the server. Another possibility is that the server could create a task to process a certain type of request automatically, freeing it to service other requests. Although RPC provides a way to avoid programming the underlying network transport, it still allows this where necessary.
Each RPC procedure is uniquely defined by program and procedure numbers. The program number specifies a group of related remote procedures, each of which has a different procedure number. Each program also has a version number so that, when a minor change is made to a remote service (adding a new procedure, for example), a new program number does not have to be assigned. When you want to call a procedure to find the number of remote users, you must know the appropriate program, version, and procedure numbers to use to contact the service. This information can be found in several sources. For example, the /etc/rpc file lists some RPC programs and the rpcinfo command lists the registered RPC programs and corresponding version numbers running on a particular system.
Typically, a service provides a protocol description so that you can write client applications that call the service. The RPC Administrator at Sun Microsystems, Inc. has a list of programs that have been registered with them (that is, have received port numbers from them) but you can write your own local RPC programs. Knowing the program and procedure numbers is useful only if the program is running on a system that you have access to.
The portmap network service command starts automatically when a machine is booted. As part of its initialization, a server program calls its host portmap to create a portmap entry for its program and version number. To find the port of a remote program, a client sends an RPC call message to a server portmap. If the remote program is registered with the portmap, it returns the relevant port number in an RPC reply message. The client program can then send RPC call message packets to that remote program port.
The portmap network service has a well-known (dedicated) port. Other network service port numbers can be assigned statically or dynamically when they register their ports with the portmap of their host. Refer to the portmap(8) reference page for more information about the port mapping service.
The RPC protocol is concerned only with the specification and interpretation of messages; it is independent of transport protocols because it needs no information on how a message is passed among processes.
Also, RPC does not implement any kind of reliability -- the application itself must be aware of the transport protocol type underlying RPC. With a reliable transport, such as TCP/IP, the application need not do much else. However, an application must use its own retransmission and time-out policy if it is running on top of an unreliable transport, such as UDP/IP.
Because of transport independence, the RPC protocol does not actively interpret anything about remote procedures or their execution. Instead, the application infers required information from the underlying protocol (where such information should be explicitly specified). For example, if RPC is running on top of an unreliable transport (such as UDP/IP), and the application retransmits RPC messages after short time-outs, and if the application receives no reply, then it can infer only that a certain procedure was executed zero or more times. If it receives a reply, then the application infers that the procedure was executed at least once.
With a reliable transport, such as TCP/IP, the application can infer from a reply message that the procedure was executed exactly once, but if it receives no reply message, it cannot assume the remote procedure was not executed.
Note
Even with a connection-oriented protocol like TCP, an application still needs time-outs and reconnection to handle server crashes.
ONC RPC is currently supported on both UDP/IP and TCP/IP transports. The selection of the transport depends on the application requirements. The UDP transport, which is connectionless, is a good choice if the application has the following characteristics:
TCP (connection-oriented) is a good transport choice if the application has any of the following characteristics:
RPC can handle arbitrary data structures, regardless of the byte order or structure layout convention on a machine. It does this by converting them to a network standard called External Data Representation (XDR) before sending them over the wire. XDR is a machine-independent description and encoding of data that can communicate between diverse machines, such as a VAX, Sun workstation, IBM-PC, or Cray.
Converting from a particular machine representation to XDR format is called serializing; the reverse process is deserializing.
The rpcinfo command reports current RPC registration information known to portmap; administrators can use it to delete registrations. The rpcinfo command can also find the RPC services registered on a specific host and report their port numbers and the transports for which the services are registered. You can also use it to call (through ping) a program version on a specific host using the TCP or UDP transport, and to report whether the response was received. For more information, see the rpcinfo(8) reference page.
Program numbers are assigned in groups of 0x20000000 according to the following chart:
| 0x0 - 0x1fffffff | Defined by Sun |
| 0x20000000 - 0x3fffffff | Defined by user |
| 0x40000000 - 0x5fffffff | Transient |
| 0x60000000 - 0x7fffffff | Reserved |
| 0x80000000 - 0x9fffffff | Reserved |
| 0xa0000000 - 0xbfffffff | Reserved |
| 0xc0000000 - 0xdfffffff | Reserved |
| 0xe0000000 - 0xffffffff | Reserved |
Sun Microsystems administers the first range of numbers, which should be identical for all ONC users. An ONC RPC application for general use should have an assigned number in this first range. The second range of numbers is for specific, user-defined customer applications, and is primarily for debugging new programs. The third, called the Transient group, is reserved for applications that generate program numbers dynamically. The final groups are reserved for future use, and are not used.
To register a protocol specification, send a request by network mail to rpc@sun.com or write to:
Include a compilable rpcgen .x file describing your protocol; you will then receive a unique program number. See rpcgen(1) for more information. Some of the RPC program numbers are in /etc/rpc.