Information in the Digital UNIX documentation set is presented in different formats:
For help using the netscape software, pull down the Help menu from the netscape menu bar.
Although most manuals are available in HTML format, a few are available online only in Bookreader format. Those manuals are noted in Section 3.
To receive any other manual in the documentation set in printed form, you must order that manual.
Certain manual are available only in printed form. Those manuals are noted in Section 3.
For information about ordering printed manuals, see Section 5.
The Release Notes are for all users of the Digital UNIX system. They are packaged with the Startup Documentation Kit to ensure that the person who installs the system has access to them during installation.
Before using the Digital UNIX operating system, be sure to read the Release Notes.
The Digital UNIX documentation provides online reference information. This information consists of an extensive set of reference pages (also called man pages or manual pages), each of which describes one topic, such as a command, function, or file. (For more information about the contents of the reference pages, see Section 4.)
You can read the reference pages on line using the netscape command, just as you read the other manuals in the documentation set. You can also print reference pages you view with the netscape software by clicking on the Print Toolbar button. The netscape software displays a dialog box that allows you to choose the characteristics of the print job.
Alternatively, you can read the reference pages using the xman command or the man command.
The xman command starts an X Window System reference-page browsing tool. One of the functions of the tool is to display a list of the reference pages. You display a reference page by double-clicking on its name in the list. For more information about the xman command, start up the tool by entering the following command:
%
xman &
(The ampersand (&) runs the command in the background, allowing the command line to be used for other tasks.) The application displays a small window that contains three buttons. Click on the Manual Page button to read a reference page about the xman command.
The man command displays the reference page specified on the man command line. For more information about the man command, read the man(1) reference page. To display this reference page, issue the following command:
%
man man
The system manager determines whether the reference pages are available on the system at system installation time. If you receive an error message when you try to read reference pages, the problem might be that they are not installed on the system.
In addition to being available online, the reference pages are available in printed manual form. See Section 5 for information about ordering printed reference pages.
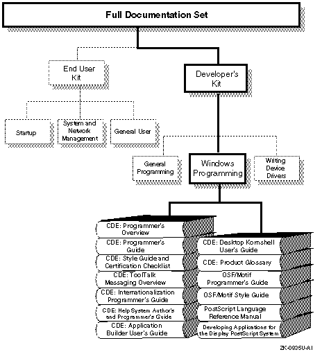
The Digital UNIX Full Documentation Set (shown in Figure 1) contains all the manuals in the Digital UNIX documentation set (except the manuals that are available only in PostScript format and the reference pages).
The Full Documentation Set is divided into two kits, each of which contains subkits that address the needs of different users, as follows:
The End User Documentation kit contains all the information needed to install and use the Digital UNIX system.
This kit is divided into three subkits as follows:
This kit is primarily for the person who installs the Digital UNIX operating system. It contains information on how to configure software components and some information (such as the Release Notes) for all Digital UNIX users.
When you order the Digital UNIX operating system, the Startup Documentation Kit is packaged with the distribution media.
This kit is for people who are responsible for managing the Digital UNIX system or network. The manuals in this kit provide information on how to manage Digital UNIX systems.
This kit provides general information on how to use the Digital UNIX system. The manuals in this kit are for everyone who uses the Digital UNIX system.
This kit is for developers who write programs on or for the Digital UNIX operating system. The books in this kit include information on tools and programming recommendations.
This kit is divided into the following subkits:
This kit provides information of interest to most programmers who write applications that run on the Digital UNIX system. Manuals in this kit describe using the programming tools and interfaces.
This kit provides information for programmers who are creating a window interface to an application. It provides information about programming for the Common Desktop Environment (CDE), OSF/Motif, and the X Window System.
This kit describes how to write device drivers for hardware that runs the Digital UNIX operating system.

The printing on the spines of the Digital UNIX documentation set is color coded to help specific audiences quickly find the books that meet their needs. This color coding is reinforced with the use of an icon on the spines of the books. The following list describes this convention:
| Audience | Icon | Color Code |
| General users | G | Blue |
| System and network administrators | S | Red |
| Programmers | P | Purple |
| Device driver writers | D | Orange |
| Reference page users | R | Green |
Some books in the documentation set help meet the needs of several audiences. For example, the information in some system books is also used by programmers. Keep this in mind when searching for information on specific topics.
Also, you might occasionally require a book even though you are not a member of its target audience. For example, a general user might want to use the manual Programming Support Tools to get advanced information about using certain commands, such as grep, awk, and sed.
The End User Documentation Kit contains all the information you need to install and configure your Digital UNIX system, to bring it up on a network, and to use the system.
The End User Documentation Kit consists of three subkits. The following sections describe the manuals in each of these kits.
The Startup Documentation Kit is packaged in printed form with your Digital UNIX media. As shown in Figure 2, this kit consists of documents you need to install, configure, and start your system. This kit also contains the Documentation Map, the Quick Reference Card, and the Update Installation Quick Reference Card.

The following list describes the documents in the Startup Documentation Kit:
The content of this manual differs in the printed and HTML formats.
Both formats contain the release notes for the Digital UNIX Version 4.0 operating system. The release notes describe problems you might encounter when working with the Digital UNIX system and possible solutions for those problems.
The printed format also contains information about new and changed features of the operating system, as well as plans to retire obsolete features of the operating system. Obsolete features are features that have been replaced by new technology or otherwise outdated and are no longer needed.
The HTML bookshelves contain a separate manual, New and Changed Features, that describes the new and changed features and plans to retire obsolete interfaces.
The release notes are for the person installing the product and for anyone using the product following installation.
This manual describes the procedures to perform an update installation, a basic installation, or an advanced installation of the Digital UNIX product on all supported processors. It explains how to prepare your system for installation, boot the processor, and perform the installation procedure. It also discusses system management procedures in a standalone environment.
This foldout card provides easy access to the information you need to update the Digital UNIX system. You perform an update installation when you want to update the current version of the Digital UNIX system to the next version. Update installations preserve disk partitions, file systems, and file customizations.
The information in this card is covered in detail in Chapter 2 of the Installation Guide.
This manual provides a technical overview of the Digital UNIX system, focusing on the networking subsystem, the file system, virtual memory, and the development environment. In addition, the manual lists all system limits.
This manual does not supersede the Software Product Description (SPD), which is the definitive description of the Digital UNIX system.
This poster illustrates the Digital UNIX full documentation set to help you determine which books in the documentation set are of interest to you.
This foldout card allows you to quickly look up the format of user commands, such as cd, chmod, grep, lpr, and man. The card also describes flags that you are likely to use with each command. The card contains command summaries for the vi, emacs, MH, and mailx applications, and it summarizes the rules for forming regular expressions. It provides a description of command control symbols (such as |, the pipe symbol) and gives definitions of shell environment variables and metacharacters.
This card is for anyone who uses the Digital UNIX operating system.
This manual has three parts, as described in the following list:
This manual is for all users of the documentation set.
The System and Network Management Documentation Kit, shown in Figure 3, provides information for the person who manages the Digital UNIX system and its networks. This kit contains manuals that describe how to configure systems and networks, maintain disks, and use system administration tools.

The System and Network Management Documentation Kit contains the following manuals:
This manual describes how to configure, use, and maintain the Digital UNIX operating system. It includes information on general day-to-day activities and tasks, changing your system configuration, and locating and eliminating sources of trouble.
This manual is for the system administrators responsible for managing the operating system. It assumes a knowledge of operating system concepts, commands, and configurations.
This manual explains the concepts of the the POLYCENTER Performance Solution 2.0. The manual describes how to perform the following tasks on your system:
This manual is intended for system administrators who use the POLYCENTER Performance Solution 2.0.
This manual describes all DECevent command features related to the translation and reporting of events on Digital UNIX operating systems. DECevent provides the interface between a system user and the operating system's event logger.
The manual contains an overview of the utility, information on how to obtain help for the utility, and information about all the commands necessary to translate event logs on Digital UNIX operating systems.
Read this manual if you intend to use the DECevent software to troubleshoot Digital UNIX systems problems.
This manual describes tools and methodologies for diagnosing system performance problems. It also describes possible resolutions to the problems.
This manual is for system administrators who want to improve the performance of their system. It is also for systems programmers who are writing applications that affect operating system performance.
This manual provides information on the tasks you need to complete to establish your system on a network and to configure your network software (such as NFS and BIND). It also explains how to manage a network and network applications and how to solve problems that might arise.
This manual is for experienced system and network administrators who have knowledge of TCP/IP networking concepts and network configuration. Readers should also have knowledge of operating system concepts, commands, and configuration.
This manual describes how to customize a wide range of X window environments, from an individual workstation to groups of workstations and X terminals connected on a network. Major topics include security, the X display manager (xdm), fonts, color, X terminals, and X client applications.
This manual describes various aspects of the X Window System environment as it is implemented on Digital UNIX systems. The manual gives information on how to perform system administration tasks for the Digital UNIX X Window System environment. It also describes how to customize X Window System resources and key mappings and provides information about programming with the Digital UNIX X Window System environment.
This manual describes how to use the License Management Facility (LMF) to manage software licenses from Digital Equipment Corporation. System administrators can use LMF to help them ensure that licenses are used as intended.
This manual is for system administrators responsible for managing software licenses on Digital UNIX systems. The manual also provides information for anyone who uses licensed software on Digital UNIX systems.
This manual provides system administrators with a thorough knowledge of the concepts and procedures involved with disk and volume management using the Logical Storage Manager (LSM). LSM helps you to more effectively manage disk resources, gain high data availability, and increase I/O performance. LSM provides the ability to divide disks into subdisks, concatenate disks, stripe data across disks, and mirror data for duplication of data.
The manual describes in detail the three LSM interfaces used to perform LSM disk management operations. The LSM interfaces include a graphical-user interface (dxlsm), a character-cell menu interface (voldiskadm), and a command-line interface. You can also use LSM utilities to encapsulate user data currently existing on UNIX-style partitions, Logical Volume Manager (LVM) volume groups, or Advanced File System (AdvFS) storage domains, into LSM volumes.
This manual is for system administrators who use the LSM software to manage their disk space.
This manual provides information about debugging kernels. The manual describes using the dbx, kdbx, and kdebug debuggers to find problems in kernel code. It also describes how to write a kdbx utility extension and how to create and analyze a crash dump file.
This manual is for system administrators responsible for modifying, rebuilding, and debugging the kernel configuration. It is also for system programmers who need to debug their kernel space programs.
This manual shows how to use and monitor Prestoserve. Prestoserve speeds up synchronous disk writes, including NFS server access, by reducing the amount of disk I/O.
This manual is for the person who manages and maintains a Digital UNIX system that includes the optional Prestoserve hardware and software. It assumes that this individual is familiar with Digital UNIX commands, system configuration, and system hardware.
This manual describes Remote Installation Services (RIS) and Dataless Management Services (DMS). The RIS utility is used for installing software across a network, instead of using locally mounted media. DMS allows a server system to maintain the root, /usr, and /var file systems for client systems. Each client system has its own root file system on the server, but shares the /usr and /var file systems.
The General User Documentation Kit, shown in Figure 4, contains important information for all users of the Digital UNIX operating system. This kit contains introductory information for people who are unfamiliar with the Digital UNIX system.

The following manuals are part of the General User Documentation Kit:
This manual describes the basic features of the Common Desktop Enviroment (CDE). It describes how to use the desktop and the desktop applications.
This manual is intended for anyone who uses CDE.
This manual describes how to customize the appearance and behavior of CDE. It includes chapters on:
This book is intended for advanced users who want to perform customizations that cannot be accomplished using the desktop user interface. The desktop provides user-specific locations for many of its configuration files. This book is also intended for system administrators. Many of the tasks in this book require superuser permission.
This manual describes Digital's implementation of CDE.
This manual is intended for anyone who uses CDE on a Digital UNIX system.
This manual introduces users to the basic features of the Digital UNIX operating system. It describes how to use the command line interface and perform such tasks as copying files and creating directories. It also describes how to use the shells and their built-in commands.
This manual is primarily for users who have little or no familiarity with UNIX-compatible systems. However, experienced users can find useful shortcuts and user tips described in this manual.
This manual describes how to log on to a Digital UNIX workstation and begin working with the DECwindows Motif interface. It also explains how to customize your windows environment, how to use advanced features of Mail, and how to use AccessX software.
This manual is primarily for users who have little or no familiarity with computers or those with little knowledge of UNIX-compatible systems. Advanced users might refer to this manual for its description of desktop applications, such as dxdiff, and for topics such as how to use DECwindows with a keyboard.
This manual describes how to use, administer, and write programs that run on the Digital UNIX system with the optional enhanced security subsets installed. When installed, the optional enhanced security subsets help protect your system or data from access by unauthorized users. Information about the Security Information Architecture (SIA) and about base security can also be found in this manual.
The manual has three audiences, as described in the following list:
The Developer's Documentation Kit is for software developers who write software applications on or for the Digital UNIX system. The documentation in this kit is divided into three subkits, which are explained in the following sections.
The manuals in the General Programming Kit, shown in Figure 6, describe the Digital UNIX programming environment.

The General Programming Kit includes the following manuals:
This manual describes the programming environment of the Digital UNIX operating system, with an emphasis on the C programming language.
This manual is for all programmers who use the Digital UNIX operating system to create or maintain programs in any supported language.
This manual describes several commands and utilities in the Digital UNIX system, including facilities for text manipulation, macro and program generation, and source file management.
The commands and utilities described in this manual are primarily for programmers, but some of them (such as grep, awk, sed, and the Source Code Control System (SCCS)) are useful for other users. This manual assumes that you are a moderately experienced user of UNIX systems.
This manual describes the Digital Ladebug debugger for Digital UNIX systems. The manual is organized in two parts. Part 1 describes the Ladebug graphical (window-based) user interface (GUI). You can run all major Ladebug features from the GUI. Part 2 describes the command-line interface. You can use the command-line interface from the command prompt within the GUI or from the shell-level prompt.
You use the Ladebug debugger to debug executable programs at both the source-code and machine-code levels. You can debug programs written in C and C++, Ada, COBOl, and Fortran. Ladebug enables you to debug multiprocess and multithreaded applications, perform kernel debugging, and perform remote client/server debugging. This manual is for developers who use the Ladebug debugger.
This manual provides reference information for using the DEC C language on Digital systems. DEC C is an ISO/ANSI-compliant C compiler for Digital UNIX and OpenVMS VAX and Alpha systems.
This manual is based on the ISO C Standard (ISO 9899:1990[1992]), formerly the ANSI X3J11 committee's standard for the C programming language (called the ANSI C standard in this manual). All library functions and language extensions to the ANSI C standard are also described.
This manual is intended for programmers who need reference information on the DEC C language. The manual contains little task-oriented material or platform-specific material; for that type of information, see the cc(1) reference page and the Programmer's Guide.
This manual provides reference and exception information for DPML, Digital's Portable Mathematics Library software. This manual documents the DPML routines and, in particular, how they behave when given an exception input argument. It also documents operating system entry points and supported floating-point data types.
This manual is for compiler writers and system and application programmers who do not have high-level language support of DPML routines in their language of choice. This audience needs to access DPML routines directly from their application programs.
This manual describes the Alpha AXP hardware architecture's assembly language, which is supported by the Digital UNIX for AXP compiler system. The manual describes the assembly language syntax rules, and how to write some assembly language programs.
This manual is for system software developers who are writing assembly language programs on or for Digital UNIX for AXP systems.
This manual describes the Digital UNIX network programming environment. It describes in depth the X/Open Transport Interface (XTI) and the sockets and STREAMS programming frameworks, including information about system calls, header files, and libraries. Additionally, it provides information about porting sockets-based applications to XTI.
This manual also describes the software bridge ifnet (STREAMS module and DLPI STREAMS pseudodevice driver) that the Digital UNIX operating system supports. This bridge allows programs that use sockets-based protocol stacks to access STREAMS drivers, and programs that use STREAMS-based protocol stacks to access BSD-based drivers.
This manual is for experienced UNIX programmers and the reader is familiar with the following:
This manual (developed by AT&T) provides information on the use of the STREAMS mechanism at the user and kernel levels. The manual contains introductory information for those who are unfamiliar with the STREAMS mechanism. It addresses topics such as using STREAMS to monitor, control, and poll Streams, designing and implementing STREAMS modules and drivers, and using STREAMS-based pipes and FIFOs. The book also describes the STREAMS multiplexing facility and the STREAMS-based terminal and pseudo-terminal subsystems.
This manual is for programmers developing user-level applications, modules, and drivers using the STREAMS mechanism.
This manual provides an overview of high-level programming with open-network remote procedure calls (ONC RPC). It describes how to use the rpcgen protocol compiler to create RPC applications and describes the RPC programming interface.
This manual is for programmers who want to write network applications without knowledge of the underlying network.
This manual provides usage and reference information on DECthreads routines.
DECthreads provides the following three interfaces that allow you to perform multithreaded operations:
This manual is for programmers writing multithreaded applications. It assumes experience with a high-level programming language, such as C, with UNIX operating systems, and with UNIX software development tools.
This manual provides an overview of writing international software and details about using the tools provided on the Digital UNIX system.
Internationalization is the process of designing or adapting programs to meet international requirements, such as those of multiple local languages and the specific character sets associated with them. An international program interacts with users in their own language and reflects the culture of the users' region.
This manual is for programmers developing international applications for the Digital UNIX system.
This manual is for programmers who are developing realtime applications on Digital UNIX systems. Users may be writing new realtime applications or they may be porting existing realtime applications from other systems.
This manual does not present function syntax or reference information; the online reference pages provide that information.
This manual is for application programmers or system engineers who are already familiar with the C programming language. It assumes experience with UNIX operating systems and with UNIX software development tools. (Available online in Bookreader format)
This manual defines the requirements, mechanisms, and conventions used in the interface that supports procedure calls on Digital UNIX for Alpha systems. The standard defines data structures, constants, algorithms, conventions, methods, and functional interfaces, which enable a native, user-mode procedure to operate correctly in the multilanguage and multithreaded Digital UNIX environment on Alpha hardware.
Although this manual primarily defines requirements for compiler and debugger writers, the information applies to procedure calling for all programmers at all levels of programming.
This manual describes the Digital UNIX Asynchronous Transfer Mode (ATM) subsystem, how to configure the subsystem, and how to use the ATM kernel interfaces. This manual is for experienced UNIX kernel programmers responsible for writing ATM device drivers and kernel modules.
The Windows Programming Kit, shown in Figure 7, contains programming information specifically for programmers developing Common Desktop Envrionment (CDE) applications or X window applications on or for the Digital UNIX system.

The Windows Programming Kit includes the following manuals:
This manual provides a high-level view of the development environment and the developer documentation set for CDE. Read this book first before starting application design and development.
This manual is intended for the following audiences:
This manual contains the information needed to integrate an existing application into the CDE desktop. It also describes how to write new CDE applications.
This manual is for programmers who integrate existing applications into CDE, or develop new applications that use the features and functionality of CDE. This manual assumes that you are familiar with Motif, X, UNIX, or C programming.
This manual provides style guidelines for CDE application design and lists the requirements for CDE application-level certification. CDE requirements consist of the OSF/Motif Version 1.2 requirements with CDE-specific additions.
This manual is for programmers who develop applications that conform to CDE style.
This manual describes how the ToolTalk service works and how it uses information that your application supplies to deliver messages. It also describes how applications use the ToolTalk service and ToolTalk components.
This manual is for developers who create or maintain applications that use the ToolTalk service to interoperate with other CDE applications. This manual assumes familiarity with the ToolTalk service and its functionality, UNIX operating system commands, system administrator commands, and system terminology.
This manual provides information for internationalizing the desktop and enabling applications to support various languages and cultural conventions in a consistent user interface.
This manual is intended for CDE application programmers whose products are available worldwide.
This manual describes how to develop online help for CDE applications. It describes how to create help topics and how to integrate online help into a CDE application.
This manual is for application programmers who want to do the following:
This manual introduces the Application Builder (referred to throughout this document as App Builder) and explains how to use it to build CDE applications.
This manual is for anyone who wants to build a user interface or prototype interface with App Builder. Because you can easily create and modify user interfaces using App Builder, it is a powerful tool for programmers and non-programmers, including user interface designers and project managers.
This manual provides the information needed to create Motif applications with KornShell (kshell) scripts. It also provides several example scripts of increasing complexity.
This manual is intended for programmers who want to develop Motif applications using KornShell scripts, rather than the C programming language. This manual assumes knowledge of KornShell programming, Motif, and the Xt Intrinsics. Familiarity with the X programming library (Xlib) is also assumed.
This glossary provides a comprehensive list of terms used in the Common Desktop Environment.
This manual is for all CDE users.
This manual (developed by the OSF) provides programming information on how to use the various components of the OSF/Motif environment: the Toolkit, window manager, and user interface language.
This manual is for programmers who want to create applications in the OSF/Motif environment.
This manual (developed by the OSF) provides a framework of behavior specifications to guide application developers, widget developers, and window manager developers in the design and implementation of products consistent with the Presentation Manager and the OSF/Motif user interface.
This manual establishes consistent behavior among new products by drawing out common elements from a variety of current behavioral models. It anticipates the evolution of graphical user interfaces as new technology becomes available and as the use of the OSF/Motif user interface spreads.
This manual is for programmers and interface designers developing OSF/Motif applications who want to present a uniform and usable software interface consistent with other OSF/Motif applications.
This manual provides the definitive documentation for the syntax and semantics of the standard PostScript language, the associated imaging model, and the effects of the graphical operators.
This manual is for programmers writing applications that generate PostScript page descriptions.
From time to time, Adobe System, Inc. publishes supplements to their documentation. The latest set of supplements is included on the Digital UNIX distribution kit. See Section 6 for information about printing copies of the supplements.
This manual introduces the Display PostScript system extensions of Digital's windowing software. The manual describes specific concepts, tasks, and facts that programmers must know to write Display PostScript applications for windowing software.
This manual is for experienced UNIX programmers. It assumes a familiarity with the C programming language and the PostScript programming language. In addition, this manual is meant to be used in conjunction with the PostScript Language Reference Manual.
This manual provides supplemental information to the OSF/Motif Style Guide. It contains more detailed explanations and illustrations for application developers to help them create consistent user interfaces for their applications.
This manual is for programmers and interface designers developing DECwindows Motif applications who want to present a uniform and usable software interface consistent with other DECwindows Motif applications.
This manual describes the DECwindows Motif Toolkit and how to use it to design a DECwindows application interface. In particular, it describes the programming interface for widgets provided by Digital in the Toolkit.
This manual is for programmers who need information about the DECwindows Motif Toolkit.
This manual describes the programming extensions that Digital provides to supplement the X Window System, Version 11, Release 5, and OSF/Motif Toolkit components included in systems based on the UNIX environment. This manual supplements the OSF/Motif Programmer's Guide and the X Window System manuals and contains reference information for programmers who want to write applications that use the DECwindows Motif Version 1.2 interfaces.
The Writing Device Drivers Kit, shown in Figure 8, contains programming information specifically for system engineers developing device drivers for the Digital UNIX operating system.

The Writing Device Drivers Kit includes the following manuals:
This manual provides information for systems engineers who write device drivers for hardware that runs the Digital UNIX operating system. Systems engineers can find information on driver concepts, device driver interfaces, kernel interfaces used by device drivers, kernel data structures, configuration of device drivers, and header files related to device drivers.
This manual provides information on topics that are beyond the scope of the core tutorial. Systems engineers can find information on such advanced topics as kernel threads and writing device drivers in a symmetric multiprocessing (SMP) environment. The manual also contains information about writing disk drivers.
This manual contains descriptions of the header files, kernel support interfaces, ioctl commands, global variables, data structures, device driver interfaces, and bus configuration interfaces associated with device drivers. The descriptions are formatted similarly to the Digital UNIX reference pages.
This manual provides information for systems engineers who write device drivers for the EISA/ISA bus. The manual describes EISA/ISA bus-specific topics, including EISA/ISA bus architecture and data structures that EISA/ISA bus device drivers use.
This manual provides information for systems engineers who write device drivers for the PCI bus. The manual describes PCI bus-specific topics, including PCI bus architecture and data structures that PCI bus device drivers use.
This manual provides information for systems engineers who write device drivers for the SCSI/CAM Architecture interfaces.
The manual provides an overview of the Digital UNIX SCSI/CAM Architecture and describes User Agent routines, data structures, common and generic routines and macros, error handling and debugging routines.
The manual includes information on configuration and installation. Examples show how programmers can define SCSI/CAM device drivers and write to the SCSI/CAM special I/O interface supplied by Digital to process special SCSI I/O commands.
This manual contains information systems engineers need to write device drivers that operate on the TURBOchannel bus. The manual describes TURBOchannel-specific topics, including TURBOchannel kernel interfaces that TURBOchannel device drivers use.
This manual contains information systems engineers need to write device drivers that operate on the VMEbus. The manual describes VMEbus-specific topics, including VMEbus architecture and kernel interfaces that VMEbus device drivers use. A VMEbus device driver example illustrates the use of these kernel interfaces.
The Reference Pages Documentation Set, shown in Figure 10, contains the reference information for the Digital UNIX operating system. The Reference Pages Documentation Set is not part of the Full Documentation Set, but is separately orderable as described in Section 5.

The spines on the Reference Pages Documentation Set are printed in green to help readers quickly find the Reference Pages on their bookshelf. This color-coding is reinforced with the use of the R icon on the spine of the books. The Reference Pages Documentation Set contains the following manuals:
This section describes user commands that are available to everyone who uses the Digital UNIX system. In printed format, this section is divided into four volumes.
This section defines system calls (entries into the Digital UNIX kernel) that programmers use. The introduction to Section 2, intro(2), lists error numbers with brief descriptions of their meanings. The introduction also defines many of the terms used in this section. This section is for programmers.
This section describes the routines available in Digital UNIX programming libraries, including the C library, Motif library, and X library. This section is for programmers. In printed format, this section is divided into six volumes.
This section describes the format of system files and how the files are used. The files described include assembler and link editor output, system accounting, and file system formats. This section is for programmers and system administrators. In printed format, this section is divided into two volumes.
This section contains miscellaneous information, including ASCII character codes, mail-addressing formats, text-formatting macros, and a description of the root file system. This section is for programmers and system administrators.
This section describes special files, related device driver functions, databases, and network support. This section is for programmers and system administrators.
This section describes commands for system operation and maintenance. It is for system administrators. In printed format, this section is divided into two volumes.
You can order Digital UNIX documentation electronically, at the Electronic Store, or by telephone or direct mail.
To place an order at the Electronic Store, dial 800-234-1998 using a 1200- or 2400-bps modem from anywhere in the USA, Canada, or Puerto Rico. For assistance using the Electronic Store, call 800-DIGITAL (800-344-4825).
To place a telephone or direct mail order, refer to the following table to determine the telephone number to call or the address to which to send the order:
| Your Location | Call | Contact |
|
Continental USA,
Alaska, or Hawaii |
800-DIGITAL |
Digital Equipment Corporation
P.O. Box CS2008 Nashua, New Hampshire 03061 |
| Puerto Rico | 809-754-7575 | Local Digital subsidiary |
| Canada | 800-267-6215 |
Digital Equipment of Canada
Attn: DECdirect Operations KAO2/2 P.O. Box 13000 100 Herzberg Road Kanata, Ontario, Canada K2K 2A6 |
| International |
Local Digital subsidiary or
approved distributor |
|
|
Internal |
SSB Order Processing - NQO/V19
or U.S. Software Supply Business Digital Equipment Corporation 10 Cotton Road Nashua, NH 03063-1260 |
Table 1 details the documentation kits that are available.
| Documentation Kit | Order Number |
| Full Documentation Set | QA-MT4AP-GZ |
| End User Documentation Kit | QA-MT4AR-GZ |
| Startup Documentation Kit | QA-MT4AS-GZ |
| General User Documentation Kit | QA-MT4AT-GZ |
| System and Network Management Documentation Kit | QA-MT4AU-GZ |
| Developer's Documentation Kit | QA-MT5AE-GZ |
| General Programming Documentation Kit | QA-MT5AF-GZ |
| Windows Programming Documentation Kit | QA-MT5AG-GZ |
| Writing Device Drivers Documentation Kit | QA-MT5AH-GZ |
| Reference Pages Documentation Set | QA-MT4AG-GZ |
You can also order the quick reference cards, the Documentation Map, or individual manuals.
When you order quick reference cards or the Documentation Map, you receive a package of 15 copies of the card or poster. Table 2 lists the order numbers for these 15-item packages.
| Package Name | Order Number |
| Quick Reference Card Package | AI-Q6PBB-TE |
| Update Installation Quick Reference Card Package | AI-Q6PCC-TE |
| Documentation Map Package | AI-Q6PDC-TE |
Table 3 lists the order number for each manual in the Digital UNIX Version 4.0 documentation set. Individual manuals listed in this table are revised periodically. If you have a version of the Digital UNIX system other than Version 4.0, the manual numbers listed in this table might not be correct for your system. The best way to ensure that you are ordering the correct manuals for your operating system is to telephone Technical Support before you place your order. To reach Technical support, call 800-DIGITAL (800-344-4825).
| Title | Order Number |
| Assembly Language Programmer's Guide | AA-PS31D-TE |
| Asynchronous Transfer Mode | AA-QDP5C-TE |
| CDE Companion | AA-QTLPA-TE |
| Common Desktop Environment: Advanced User's and System Administrator's Guide | AA-QTLQA-TE |
| Common Desktop Environment: Application Builder User's Guide | AA-QTM2A-TE |
| Common Desktop Environment: Desktop KornShell User's Guide | AA-QTL0A-TE |
| Common Desktop Environment: Help System Author's and Programmer's Guide | AA-QTLXA-TE |
| Common Desktop Environment: Internationalization Programmer's Guide | AA-QTM2A-TE |
| Common Desktop Environment: Product Glossary | AA-QTM4A-TE |
| Common Desktop Environment: Programmer's Guide | AA-QTLXA-TE |
| Common Desktop Environment: Programmer's Overview | AA-QTLWA-TE |
| Common Desktop Environment: Style Guide and Certification Checklist | AA-QTM3A-TE |
| Common Desktop Environment: ToolTalk Messaging Overview | AA-QTLZA-TE |
| Common Desktop Environment: User's Guide | AA-QTLNA-TE |
| Command and Shell User's Guide | AA-PS2HD-TE |
| Calling Standard for Alpha Systems | AA-PY8AC-TE |
| DEC C Language Reference Manual | AA-QTLTA-TE |
| DECevent Translation and Reporting Utility | AA-QTLSA-TE |
| DECwindows User's Guide | AA-Q917B-TE |
| Developing Applications for the Display PostScript System | AA-Q15WB-TE |
| Digital Portable Mathematics Library | AA-PUBXC-TK |
| Documentation Map | AV-QTLFA-TE |
| Documentation Overview, Glossary, and Master Index | AA-QTM6A-TE |
| Guide to DECthreads | AA-Q2DPC-TK |
| Guide to Prestoserve | AA-PQT0D-TE |
| Guide to Realtime Programming | AA-PS33D-TE |
| Installation Guide | AA-QTLGA-TE |
| Kernel Debugging | AA-PS2TE-TE |
| Ladebug Debugger Manual | AA-PZ7EE-TE |
| Logical Storage Manager | AA-Q3NCE-TE |
| Network Administration | AA-PS2SC-TE |
| Network Programmer's Guide | AA-PS2WD-TE |
|
OSF/Motif Programmer's Guide\ |
AA-PY8BB-TE |
|
OSF/Motif Style Guide\ |
AA-PY8CA-TE |
| Performance Manager | AA-QTLRA-TE |
|
PostScript Language Reference Manual\ |
AA-HL86A-TE |
| Programmer's Guide | AA-PS30D-TE |
|
Programmer's Guide: STREAMS\ |
AA-Q15XA-TE |
| Programming Support Tools | AA-PS32D-TE |
| Programming with ONC RPC | AA-Q0R5B-TE |
| Quick Reference Card | QV-QTLJA-TE |
| Read This First Letter | AV-QTLHA-TE |
| Release Notes | AA-QTLMA-TE |
| Reference Pages Section 1 (Volume 1) | AA-PS2PD-TE |
| Reference Pages Section 1 (Volume 2) | AA-PS2QD-TE |
| Reference Pages Section 1 (Volume 3) | AA-PWZQD-TE |
| Reference Pages Section 1 (Volume 4) | AA-QUPQA-TE |
| Reference Pages Section 2 | AA-PS36D-TE |
| Reference Pages Section 3 (Volume 1) | AA-PS37D-TE |
| Reference Pages Section 3 (Volume 2) | AA-PS38D-TE |
| Reference Pages Section 3 (Volume 3) | AA-PS39D-TE |
| Reference Pages Section 3 (Volume 4) | AA-PS3AD-TE |
| Reference Pages Section 3 (Volume 5) | AA-Q2UAC-TE |
| Reference Pages Section 3 (Volume 6) | AA-QUPRA-TE |
| Reference Pages Section 4 (Volume 1) | AA-PS2UD-TE |
| Reference Pages Section 4 (Volume 2) | AA-QUPSA-TE |
| Reference Pages Section 5 | AA-Q7YXD-TE |
| Reference Pages Section 7 | AA-QUPTA-TE |
| Reference Pages Section 8 (Volume 1) | AA-PS2VD-TE |
| Reference Pages Section 8 (Volume 2) | AA-Q7YYB-TE |
| Security | AA-Q0R2D-TE |
| Sharing Software on a Local Area Network | AA-PS3LE-TE |
| Software License Management | AA-PS2ED-TE |
| System Administration | AA-PS2RD-TE |
| System Tuning and Performance Management | AA-Q0R3E-TE |
| Technical Overview | AA-QTLLA-TE |
| Update Installation Quick Reference Card | AV-QTLKA-TE |
| Writing EISA and ISA Bus Device Drivers | AA-Q0R6C-TE |
| Writing Device Drivers for the SCSI/CAM Architecture Interfaces | AA-PS3GD-TE |
| Writing Device Drivers: Advanced Topics | AA-Q7RPB-TE |
| Writing Device Drivers: Reference | AA-PUBWD-TE |
| Writing Device Drivers: Tutorial | AA-PUBVD-TE |
| Writing PCI Bus Device Drivers | AA-Q7RQC-TE |
| Writing Software for the International Market | AA-Q0R4C-TE |
| Writing TURBOchannel Device Drivers | AA-PS3HD-TE |
| Writing VMEbus Device Drivers | AA-Q0R7E-TE |
| X Window System Environment | AA-Q7RNB-TE |
|
X Window System Administrator's Guide\ |
AA-PS2NA-TE |
Table Notes: