hp Reliable Transaction Router
C++ Foundation Classes


Previous Contents Index


Appendix A
C++ Foundation Class Design Diagrams

The class diagrams in this section include:

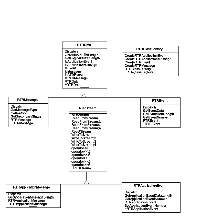
Figure A-1 Application Data Classes


Figure A-2 Application Client and Server Classes


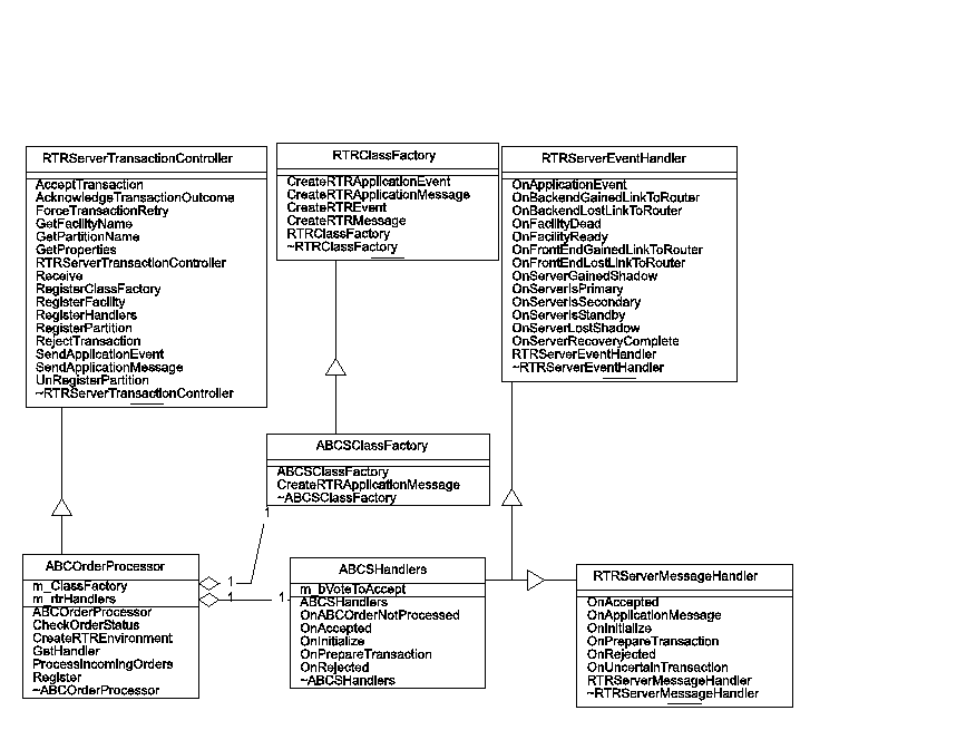
Figure A-3 Management Facility and Partition Classes


Figure A-4 Management Setup and Diagnostic Classes



Appendix B
Sample Application Diagrams

The class diagrams in this section include:

Figure B-1 Application Object Classes


Figure B-2 Application Server Transaction Object Classes


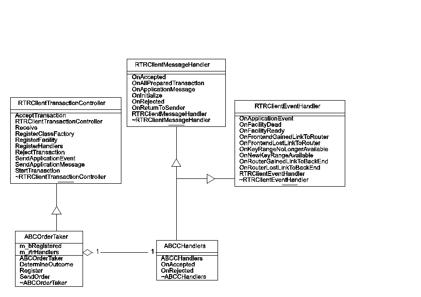
Figure B-3 Application Client Transaction Object Classes



Index Contents